云南省人民政府办公厅关于印发《云南省人民政府2024年度挂牌督办安全生产重大隐患名单》的通知
2024-08-09 09:48:24 阅读次数:5539

云南省人民政府办公厅

云政办函〔2024〕46号

云南省人民政府办公厅关于印发

《云南省人民政府2024年度挂牌督办

安全生产重大隐患名单》的通知


各州(市)人民政府,省直有关部门:


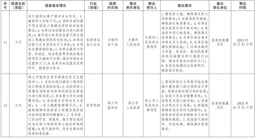
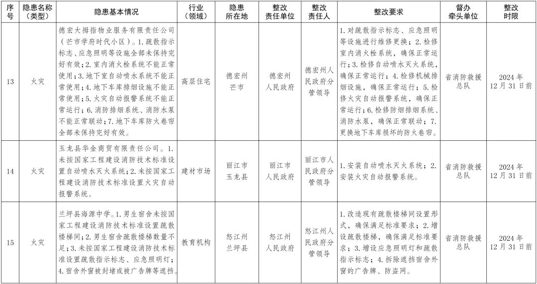
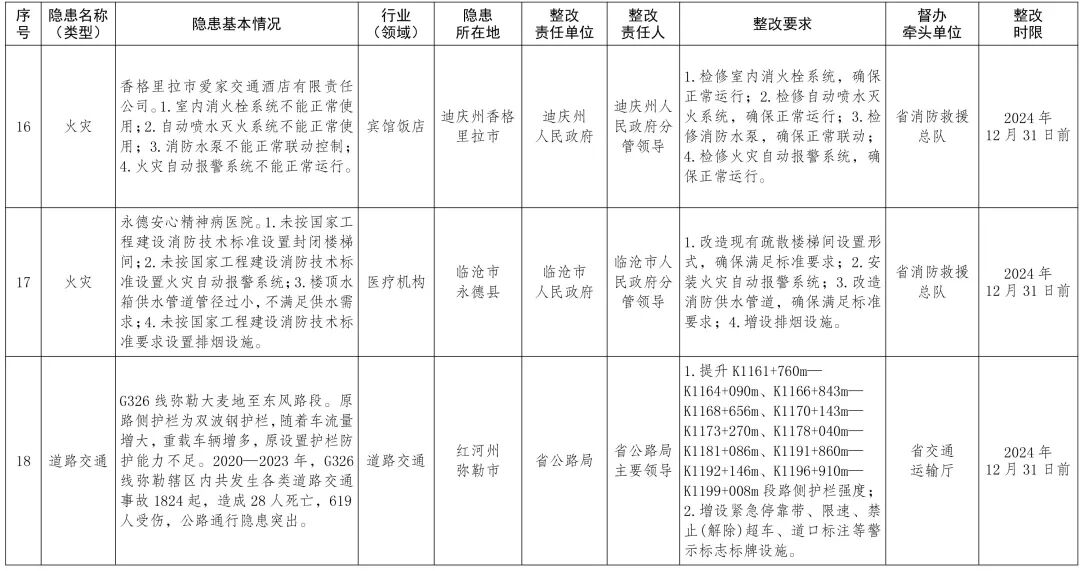
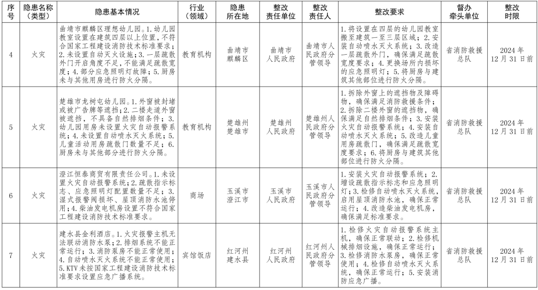
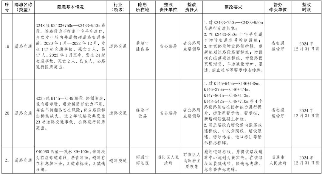
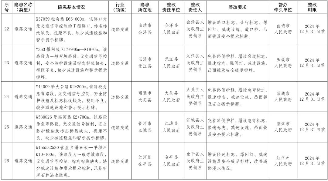
根据《云南省人民政府关于建立健全安全生产隐患排查治理长效机制的决定》(云政发〔2008〕85号)要求,省人民政府决定对33项安全生产重大隐患进行挂牌督办。现将《云南省人民政府2024年度挂牌督办安全生产重大隐患名单》印发给你们,请认真抓好落实。


挂牌督办的安全生产重大隐患要严格按照规定程序、时限完成整改,整改完毕并由督办牵头单位组织验收审查合格后,按照有关程序摘牌销号。省安全生产委员会办公室要对隐患整改情况进行督促检查,确保按时完成整改及验收,并举一反三推动重大事故隐患动态清零,坚决防范遏制重特大生产安全事故。


云南省人民政府办公厅

2024年8月1日

(此件公开发布)


云南省人民政府2024年度挂牌督办

安全生产重大隐患名单


图片

图片

图片

图片

图片

图片

图片

图片

图片

图片

来源:“云南省人民政府”微信公众号